MIKROTIK RB1100AHx4
Powerful 1U rackmount router with 13x Gigabit Ethernet ports
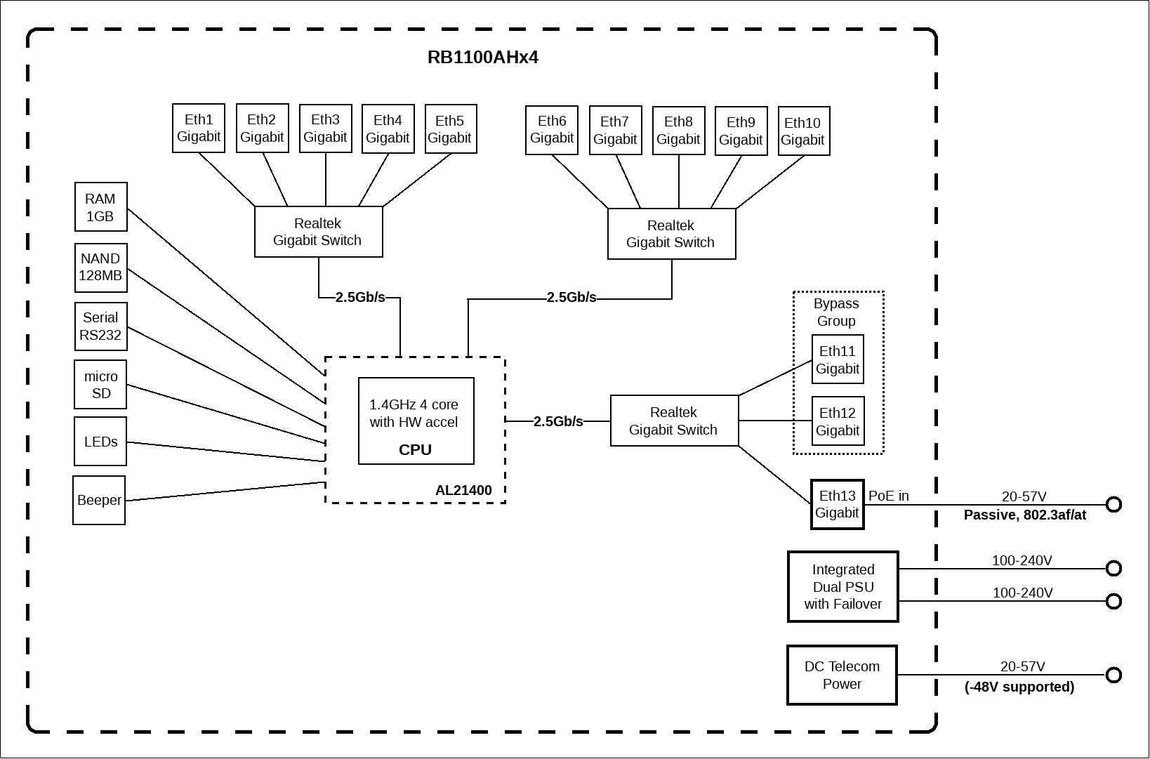
RB1100AHx4, 13x Gigabit Ethernet ports Router, powered by Annapurna Alpine AL21400 CPU with four Cortex A15 cores, clocked at 1.4GHz each, for a maximum throughput of up to 7.5Gbit. The device supports IPsec hardware acceleration (up to 2.2Gbps with AES128).
Unit comes with 1U rackmount case, RS232 serial port and dual redundant power supplies (with -48v DC telecom power and 802.3at/af support)
Šim produktam ir 12 mēnešu garantija.







